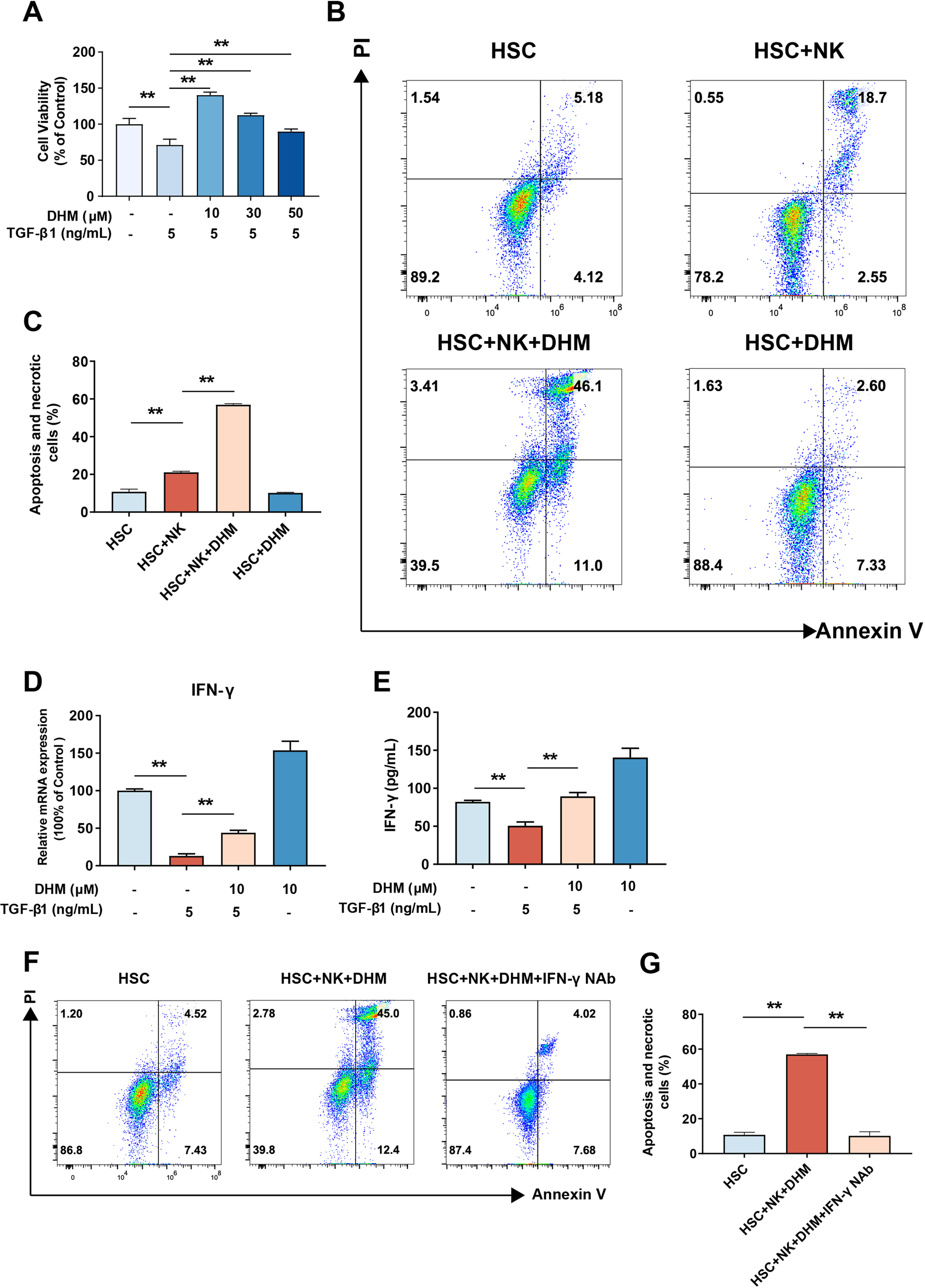
Fig. 5

DHM treatment enhanced NK cell-mediated killing of HSCs via IFN-γ in vitro. a The NK92 cells were treated with DHM in a series of concentrations (0, 10, 30 and 50 μM) for 2 h, followed by the treatment of TGF-β1 (5 ng/ml) for 24 h. Cell viability was detected by CCK-8. b–c The NK92 cells were pre-incubated with DHM (10 μM) for 2 h and co-cultured with LX2 cells. The PI±/Annexin V+ population of LX2 was detected by FCM. (D-E) NK cells were pretreated with DHM (10 μM) for 2 h and were exposed to TGF-β1 (5 ng/ml) for 24 h. The level of IFN-γ was quantified by qRT-PCR (D) and ELISA assays (e). f–g Before co-cultured with LX2 cells, NK92 was pretreated with an anti-IFN-γ antibody to neutralize the secreted IFN-γ, then treated with DHM simultaneously. The apoptotic and necrotic percentage of LX2 cells was measured by FCM. Experiments were independently repeated at least three times. *p < 0.05, **p < 0.01, compared between the marked groups